睿博荣智(北京)教育科技有限公司欢迎您!
请登录
免费注册
7*24小时服务热线:
400-086-9690
网站首页
关于我们
公司简介
企业文化
荣誉资质
联系我们
人才招聘
新闻中心
公司动态
行业资讯
学历提升
开放教育
自学考试
成人高考
中外合作
成人中专
硕博学历
出国留学
马来西亚
泰国
韩国
新加坡
俄罗斯
英美澳加
其它国家地区
培训考证
客户案例
学历提升
出国留学
培训考试
睿博荣智数字化学习中心
一起学
学历提升
Educational advancement
专业、专心、专注,始终致力于完美提升学员的教育背景
首页
学历提升
自学考试
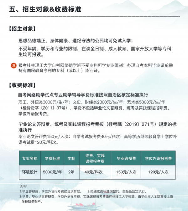
桂林理工大学--环境设计专业自考专升本--只需统考一门
自考助学的优势免试入学;用时短,费用低;学习方式灵活,不受时间和空间限制,可随时随地学习;享受助学政策和优质教学服务;报考自考网络助学本科专业不受专科专业的限制,可跨专业报读。
12800.00
元
我要咨询
我要报名
标签:
自考
助学自考
小自考
学历提升
Educational advancement
开放教育
国家开放大学
北京开放大学
广东开放大学
江苏开放大学
云南开放大学
自学考试
成人高考
中外合作
成人中专
硕博学历
招生简章
相关院校
湖南涉外经济学院自考专科--视觉传达设计
2026年中国人民警察大学自考全区域招生简章(最新)
中国传媒大学数字媒体艺术(专升本)专业报考简章(黑龙江考区)
兰州城市学院高等教育自学考试环境艺术设计(专科)、环境设计(专升本)应用型专业“1+X”试点项目招生简章
2026年中国地质大学(北京)自考招生简章(小自考)
中国传媒大学 动漫设计(专科)专业报考简章(黑龙江考区)
中国传媒大学网络与新媒体专升本招生简章(黑龙江考区)
武汉轻工大学自考招生简章--专科 艺术设计
湖北大学高等教育助学自学考试招生简章
睿博荣智(北京)教育科技有限公司 版权所有 © 2008-2026 Inc.
京ICP备17021191号-1
网站地图
Processed in 0.160968 s , Memory 269.28 K , 21 queries
出国留学咨询
学历提升咨询
资格证书咨询
在线留言
返回顶部
咨询报名
×
姓名:
手机号码:
咨询内容:
提交咨询
我要报名
×
请先
登录
或
注册